首页
公司概况
新区介绍
公司简介
组织架构
新闻中心
业务开展
围填海
基础设施
土地开发
城市管理
其他
公司公告
通知公告
招标信息
招聘信息
控股子公司
置业发展有限公司
公共管理服务有限公司
交椅湾建设有限公司
实业投资有限公司
湾区一号投资有限公司
企业文化
招商合作
联系我们
网站首页
公司概况
新区介绍
公司简介
组织架构
新闻中心
业务开展
围填海
基础设施
土地开发
城市管理
其他
公司公告
通知公告
招标信息
招聘信息
企业文化
招商合作
控股子公司
置业发展有限公司
公共管理服务有限公司
交椅湾建设有限公司
实业投资有限公司
湾区一号投资有限公司
联系我们
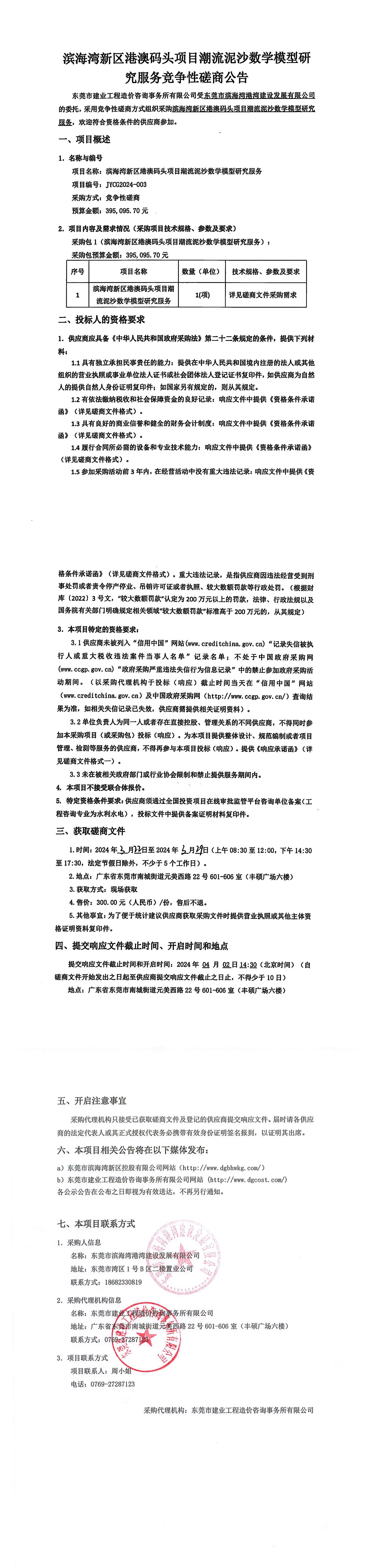
滨海湾新区港澳码头项目潮流泥沙数学模型研究服务竞争性磋商公告
2024-03-22 10:14:05 | 来源: 东莞市滨海湾新区控股有限公司